Difference between revisions of "Forum.jrudevels.org"

From JaWiki (Jabber/XMPP wiki)
Jump to: navigation, search
m (Reverted edits by 93.223.138.144 (Talk) to last revision by Cblp.su)
(timestamp)
Line 9: Line 9:
 
  |}
 
  |}
  
* [http://forum.jrudevels.org/viewtopic.php?t=84 Обсуждение] на форуме.
+
* [http://forum.jrudevels.org/viewtopic.php?t=84 Обсуждение] на форуме от мая 2005 года.
  
 
== Исходный код ==
 
== Исходный код ==

Revision as of 15:06, 4 June 2011

По адресу http://forum.jrudevels.org расположен веб-форум на базе движка phpBB. Выбор данного решения обусловлен его высокой популярностью и, возможно, рядом других соображений, которые трудно упомнить.

От штатного phpBB отличает ряд моментов, в первую очередь, это получение учетной записи.

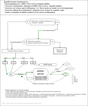
Доработка

Принцип доработки форума

Исходный код

К сожалению, код недоступен по причинам его низкой безопасности и грубости самого решения.

Регистрация на форуме

При регистрации на форуме создается учётная запись и для данной вики-системы. Какой смысл заходить сюда под именем и паролем?.

Выполните следующие действия для регистрации:

  1. Если используемый вами сервер Jabber не принимает сообщения при отсутствии подписки (например, так поступает Google Talk), заранее добавьте в ростер JID fbot@jabber.ru. Это позволит вам получать сообщения от бота.
  2. Перейдите на страницу регистрации по ссылке http://forum.jrudevels.org/profile.php?mode=register
  3. Пройдите процедуру регистрации, указав в привычном месте регистрационной страницы не e-mail, а JID.
  4. Получите от fbot@jabber.ru авторизационную ссылку для подтверждения регистрации и воспользуйтесь ей.
  5. После успешного подтверждения регистрации вы можете авторизовываться под своим именем и паролем в Явики.

Если у вас возникли проблемы с регистрацией (тут может быть вина нашего нерадивого бота), обратитесь, пожалуйста, к Binary или Leksey. Мы активируем Ваш аккаунт.